SC2E8-600ML Gas Discharge Tube Can Pin to Pin Replacement the TDK Discharge Tube EC600XG for Power M
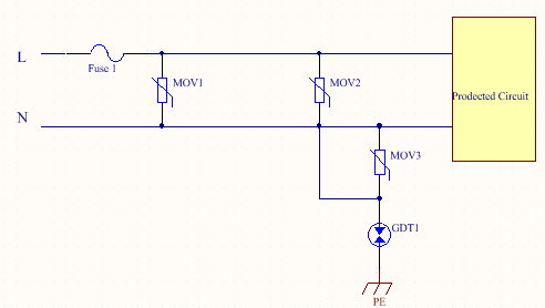
2023-06-21Power modules are generally used in the field of industrial power supplies. Through the AC to DC power supply voltage conversion of the mains, the function of voltage reduction is realized, and the low-voltage products are normally supplied. Power modules usually need surge protection, and the general protection level ranges from 2000V to 10,000 V. At the 220AC input end of the power module, a 600V gas discharge tube and a pressure-sensitive series are generally used for common mode protection. The following is the application principle diagram of the gas discharge tube on the power module:
Gas discharge tube is used in power module, there are TDK 600V/5KA discharge tube on the market, but due to price pressure, trade war and other factors, many customers will choose a low-cost, good delivery time of domestic alternative, this paper focuses on the recommendation of Shenzhen Socay Electronics Co., LTD. SC2E8-600ML gas discharge tube, This product can replace EC600XG with pin-pin, and its typical parameters are compared as shown in the following table.
It can be seen from the comparison of the above main parameters that SC2E8-600ML has a higher flow rate than TDK EC600XG, reaching the 10KA surge level. It can resist higher level surge impact, and other parameters are basically the same. Overall, the performance is better.
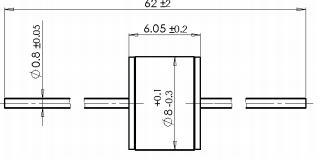
Package and pin definition:

In summary, this SC2E8-600ML of SOCAY Electronics can replace EC600XG with PIN-PIN, and localization has better delivery time and price advantages, which is a very good replacement product.