1. Homepage
  2. News Center
  3. Solutions
  4. Protection Application of Transient Suppression Diode SMCJ58CA in POE

Protection Application of Transient Suppression Diode SMCJ58CA in POE

2023-08-23

Power over Ethernet (POE) system is to supply power to electrical equipment through Ethernet cables. Power is supplied by the common-mode voltage difference of the two twisted pairs used for the Ethernet cable data channel. More power can be provided by using an additional spare twisted pair. Because it eliminates the need for a separate power supply and power cords to connect devices, and does not require devices to be located near power outlets, PoE can be used in a wide variety of environments, including environments such as office and industrial networks. Power over Ethernet devices are typically for indoor use, but can also be used for outdoor applications.

In order to prevent damage caused by over voltage caused by electrostatic discharge (ESD), electrical fast transient burst (EFT), switching surge or lightning surge, a TVS diode ( TVS), model number is SMCJ58CA. TVS is a clamping device. When there is a surge voltage, the TVS breaks down and conducts to discharge the surge in the form of current, and clamps the voltage at a safe level to protect the back-end circuit. TVS has a picosecond-level response speed and can respond quickly to rapidly rising transient voltages.

Features:

Surface mount design, optimizing the use of circuit board space

Quick response to fast rising transient voltage

ESD IEC-61000-4-2 15kV (Air), 8kV (Contact)

EFT IEC 61000-4-4

SOCAY Brand components Electrical parameters

QQ图片20230823145647.png 

 

More information please visit our official website: www.socay.com

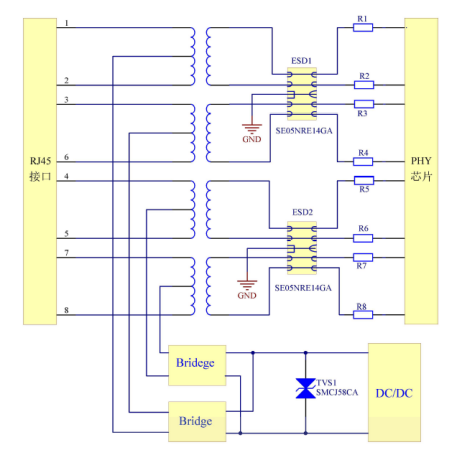
Typical Application Circuit

QQ图片20230823145702.png 

SOCAY Part number SMCJ58CA can replace 1.5SMC68CASMCJ58CABV-SMCJ58CASM15T68A etc.