1. Homepage
  2. News Center
  3. Solutions
  4. Application of Ceramic Gas Discharge Tube SC3E5 Series in Photovoltaic Energy Storage

Application of Ceramic Gas Discharge Tube SC3E5 Series in Photovoltaic Energy Storage

2023-09-13

Affected by thunderstorms, photovoltaic energy storage equipment is often damaged by lightning strikes. After the equipment is damaged by lightning strikes, the repair cost is extremely high. The ceramic gas discharge tube (GDT) SC3E5 series launched by SOCAY Electronics has ultra-low capacitance to help It ensures high transmission speed in communication applications, provides high reliability and high surge current, and can respond quickly to rapidly rising transient voltages to enhance the protection of sensitive circuits. The surface mount design optimizes the use of circuit board space and facilitates SMT operations.

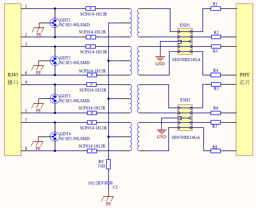
The SC3E5 series gas discharge tubes are widely suitable for a variety of applications, such as RS232, RS485 and Ethernet applications.

Features:

Surface mount design optimizes the use of circuit board space

Respond quickly to rapidly rising transient voltages to enhance protection of sensitive circuits

The capacitance is less than 1.5pF, which improves the transmission speed in broadband applications

Ultra-low insertion loss helps protect signal integrity

Typical application circuit:

Ethernet application solution:

图片1.png 

RS485 application solution: 

图片2.png 

 

RS232 application solution: 

图片3.png