Socay Gas Discharge Tube SC2E5-90LSMD Apply to GPS Antenna Port Surge Protection
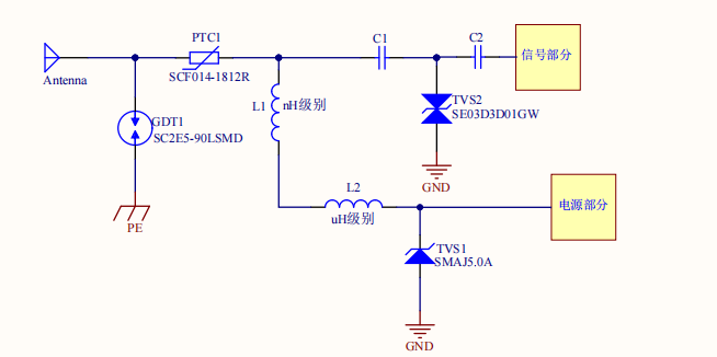
2024-11-01With the continuous development of the network,GPS antenna surge protection have been widely used for various base stations . However, lightning accidents that equipment has been exposed to during actual operation have gradually become apparent in recent years.In these lightning accidents,The number of damaged GPS receiving modules accounts for the main part.Due to the damage of GPS receiving modules, GPS signal loss occurs, resulting in the inability of the base station to function properly and causing negative impacts on customers.In order to solve this problem, Socay Electronics has launched a high surge and high reliability ceramic gas discharge tube, with a DC Spark-over voltage of 90V and Ultra low capacitance (less than 1PF),which has no impact on GPS signal transmission, and high surge current up to 10KA,we adopt surface mount design to optimize the usage space of PCB boards for customers.This product can provide a relatively safe guarantee for the normal operation of our base station effectively.
SC2E5-90LSMD Electrical Characteristics:

SC2E5-90LSMD Gas discharge tubes are widely used in various communication products such as GPS antenna ports, lightning arresters, 4G/5G modules, switches, routers, RS485, RS232, and communication products.
The application circuit of the plan is as follows:
