1. 首页
  2. 新闻中心
  3. 技术方案
  4. 瞬态抑制二极管SMCJ58CA在POE的防护应用

瞬态抑制二极管SMCJ58CA在POE的防护应用

2023-08-23

以太网供电(PoE)系统是将电源通过以太网线缆供应到用电设备中。通过以太网线缆数据通道所用的两条双绞线对的共模电压差进行供电。通过使用额外的备用双绞线对,可以提供更多的电力。因为它消除了独立电源以及设备连接电源线的要求,并且不需要将设备布置在有电源插座的地方,所以PoE 的应用范围很广,其中包括办公和工业网络等环境。以太网线缆供电设备通常为室内使用,但是也可以用于室外应用

为了防止静电放电(ESD)、电快速瞬变脉冲群(EFT)、开关浪涌或雷击浪涌产生的瞬变电压引起的过电压而造成损坏,500506百万文字综合论坛-500505百万文字论坛字论文查询-500505百万文字论坛最新版本-03024百万文字综合论坛-500506百万文字论坛转载-798790论坛开奖历史记录-百万文字论坛500507推出的一款瞬态抑制二极管(TVS),型号是SMCJ58CA。TVS是箝位式器件,当有浪涌电压过来是TVS击穿导通以电流的形式将浪涌泄放,且把电压钳位在一个安全的水平保护后端线路。TVS有皮秒级别的响应速度,能对快速上升的瞬态电压迅速作出反应。

特色:

表面贴装设计,优化了电路板空间使用

对快速上升的瞬态电压迅速作出反应

ESD  IEC-61000-4-2 15kV(Air), 8kV (Contact)

EFT  IEC 61000-4-4

电性参数:

QQ图片20230823145647.png 

 

 

 

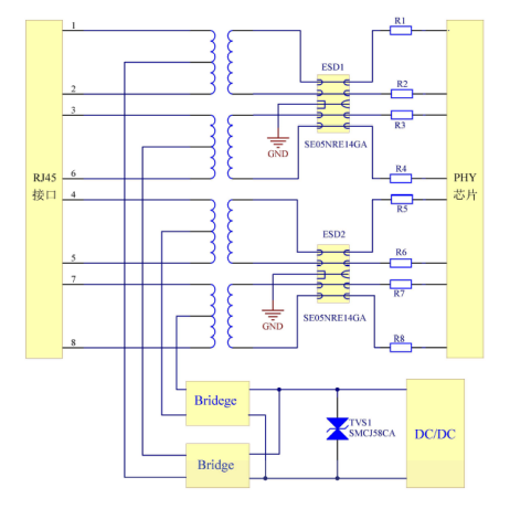
典型应用电路:

QQ图片20230823145702.png 

SMCJ58CA可替代友商1.5SMC68CA、SMCJ58CA、BV-SMCJ58CA、SM15T68A等型号。