1. 首页
  2. 新闻中心
  3. 技术方案
  4. 陶瓷气体放电管SC3E5系列在光伏储能上的应用

陶瓷气体放电管SC3E5系列在光伏储能上的应用

2023-09-13

受雷雨天气的影响,光伏储能设备经常遭遇雷击受损,设备遭雷击损坏后,维修成本极高,500506百万文字综合论坛-500505百万文字论坛字论文查询-500505百万文字论坛最新版本-03024百万文字综合论坛-500506百万文字论坛转载-798790论坛开奖历史记录-百万文字论坛500507推出的陶瓷气体放电管(GDT)SC3E5系列,它具备的超低电容有助于在通讯应用中保证高传输速度,提供了高可靠性和高浪涌通流,能对快速上升的瞬态电压迅速作出反应,以加强对敏感电路的保护。表面贴装设计,优化了电路板空间使用,方便SMT作业。

SC3E5系列气体放电管广泛适用于多种应用,如RS232、RS485和以太网应用。

特色:

l表面贴装设计,优化了电路板空间使用

l对快速上升的瞬态电压迅速作出反应,以加强对敏感电路的保护

l电容小于1.5pF,提高了宽带应用中的传输速度

l超低的插入损失有助于保护信号的完整性

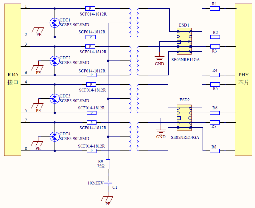
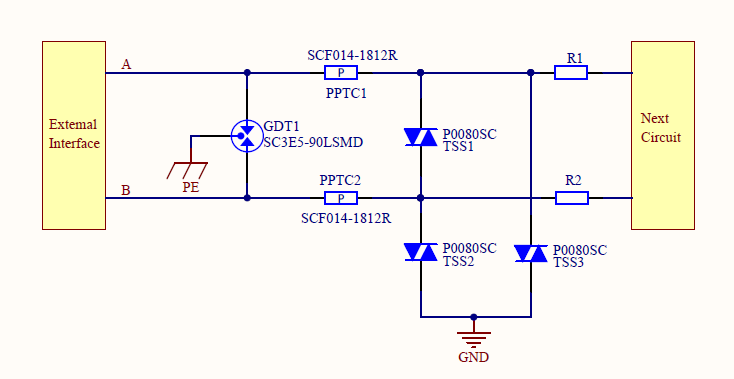
典型应用电路:

图片1.png 

以太网应用方案

图片2.png 

RS485应用方案

 

图片3.png 

RS232应用方案